来源: 时间:2025-09-11 15:23:54 作者: 点击:
近日,学校学子在多项竞赛中获得佳绩,集中展现了学生过硬的专业素养和学校稳步提升的教育教学质量。
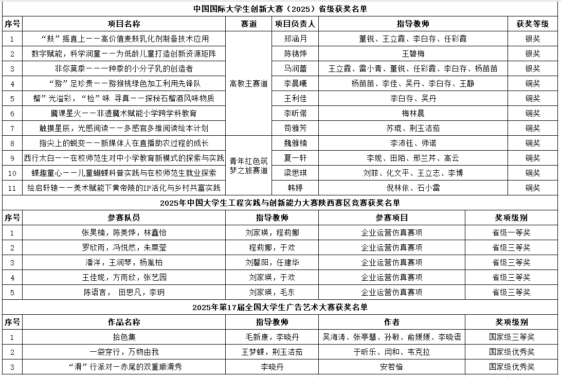
学校11个项目团队在中国国际大学生创新大赛(2025)陕西赛区省级复赛中获奖,其中银奖3项、铜奖8项。
经济与管理学院5支团队在2025年中国大学生工程实践与创新能力大赛陕西赛区中获得一等奖1项、三等奖4项。这是学校在该项比赛中首次获得省赛一等奖。
信息工程学院、人文学院在2025年第17届全国大学生广告艺术大赛中,获全国三等奖1项、全国优秀奖2项。
(供稿:教务处、经济与管理学院、人文学院 撰稿:程旭楠 审核:崔洁)
上一条:学校10名西部计划志愿者获评全国考核优秀等次
下一条:学校举行从事教育工作满30年教职工座谈会
雁塔校区:西安市雁塔区兴善寺东街69号 邮编:710061
长安校区:西安市长安区神禾二路101号 邮编:710100
书记信箱:shuji@snsy.edu.cn 校长信箱:xiaozhang@snsy.edu.cn
党政办公室信箱:ssydzb@snsy.edu.cn
微信公众号
微信视频号
学校微博
Copyright©2024版权所有:SUNBET·申博(中国区)官方网站-Official Website 备案号:陕ICP备 [XA12587]